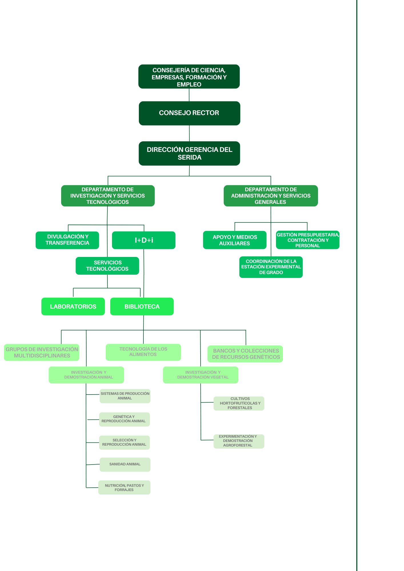
Organigrama

Dirección Gerencia: Mª del Carmen Oliván García
Dpto. Investigación y Servicios Tecnológicos
Jefa de Departamento: Carmen Díez Monforte
Jefa de Área de Transferencia y Formación: María Pilar Oro García
Dpto. Administración y Servicios Generales
Jefe de Departamento: Valentín Álvarez Bueres
Jefa de Área de Gestión Presupuestaria, Contratación y Personal: Mª Gloria González Suárez
…..